UX/UI Design
Architecture
Illustrations
About
Contact
Gendo: Designing the AI Cutout Tool
Project Overview
Design Process
Research
Competitor Analysis
Research Insights
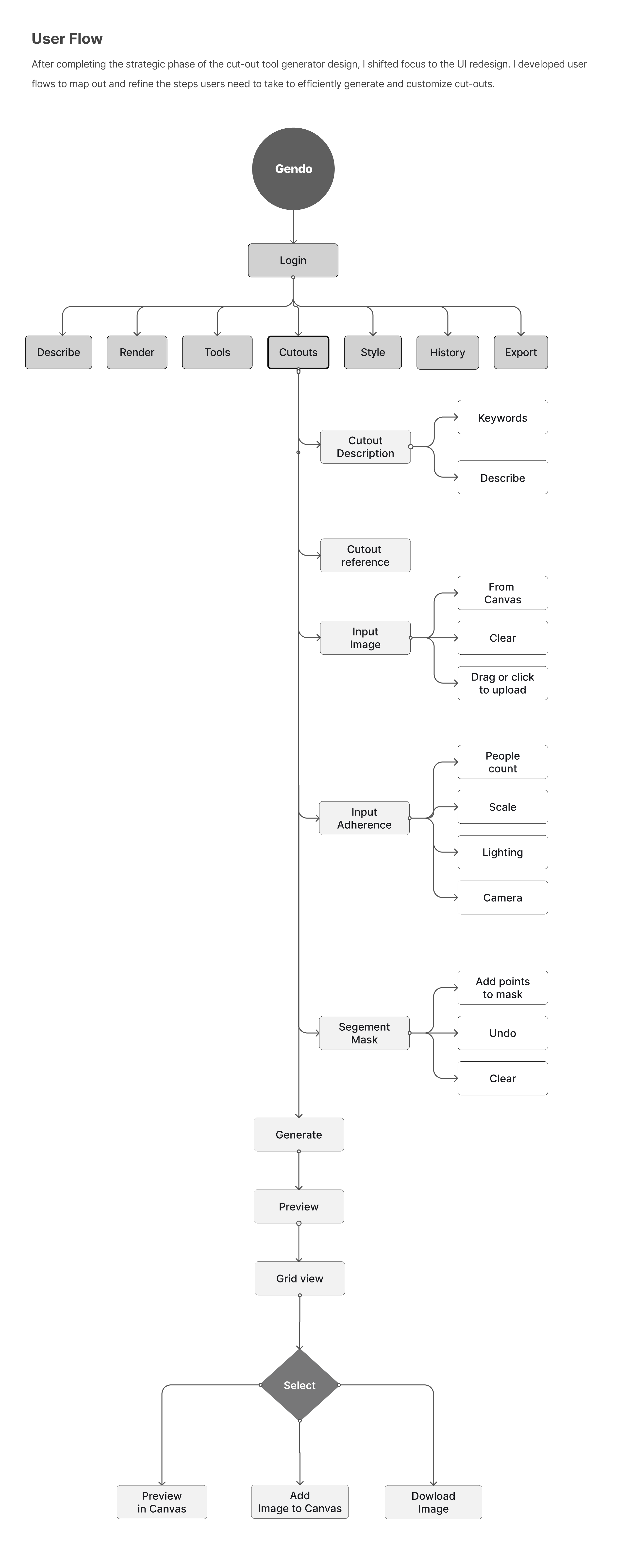
User Flow
Hifi Prototype
Interactive Prototype